广州市招考办主任手把手教你:新中考下这样填志愿,录取机会显著提升!
浏览次数:813 分类:商业

今日广东网讯 日前,备受关注的广州“新中考”招生录取方案正式公布,包括录取批次精简、史上首次多梯度投档、中职第一批次招生等优化调整,兼顾效率保障公平,让考生和家长焦虑渐减。
然而,在变化之下如何填报志愿?如何入读心仪中学?如何提升录取几率?近日,信息时报独家专访广州市招考办主任唐宏武,权威解读“新中考”政策变化,披露填报志愿诀窍。

广州市招考办主任唐宏武。
新政出台始末
让不同类型、成绩考生利益得到保障
今年,广州“新中考”录取方案公布后,社会反响良好。不少熟悉中考变化的民间研究者纷纷传达了这样的声音:“新政兼顾了各类考生的利益,比以往更公平了。”为何会有这样的变化?
唐宏武表示,首先,今年新中考方案根据教育部和我省关于加强高中阶段学校招生改革的文件进行了调整优化,主要体现了学业水平考试全科开考,录取参考综合素质评价,重视职业教育,强化职普融通等特点。
“尤其是新中考的投档录取、填报志愿等内容,其实是落实了广州市教育局2018年8号文。”唐宏武说,“8号文具有较强的前瞻性,其内容和国家的大政方针、教育部的政策、最近习近平总书记对职业教育工作的重要指示是一致的,因此方案贯彻落实后更能体现政策导向和改革目的。”
唐宏武介绍,这次的调整在三年前已向社会公布,目前只是明确了具体操作的实施细则。这些细则除了保留以往好的做法外,同时汲取社会、学校、家长的建议后进行了优化,克服了“唯分数论”,“更多地从考生角度出发,让不同成绩、类型的考生都受到保护,所以公布后社会反响良好。”

2020年广州中考资料图。信息时报记者 胡瀛斌 摄
首次“多梯度投档”
一条“高分优先线”变多条“保护线”
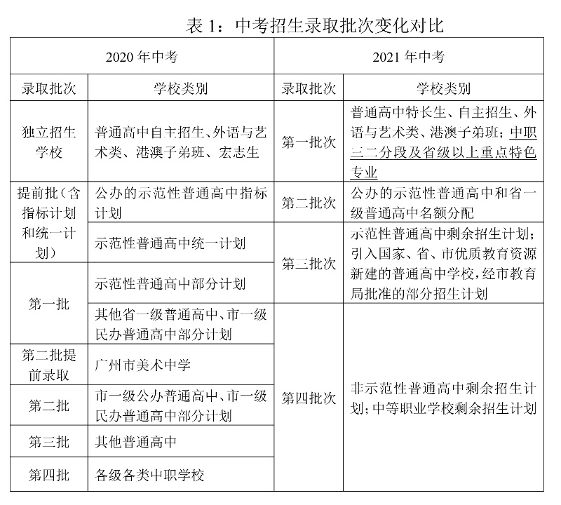
今年中考招生录取最重要的变化,莫过于招生录取批次的调整,从7个批次优化为4个批次。“广州中考之前的批次较多较复杂,有的人反映说看不懂,但有其历史原因和客观合理性,现在按照稳定性和延续性原则,在减少批次的同时,优化考生志愿设置和投档录取规定,还与新高考衔接,更加科学合理、简政便民。”

采用“多梯度投档”是最大亮点:在普通高中第二、第三和第四批次招生计划,采用志愿优先+多梯度投档的方式,并把梯度投档控制线间隔设为40分。
对此,唐宏武解释:“其实广州中考以往也是‘志愿优先、梯度志愿’,但比较少提到‘梯度’这个概念,大家对于这个表述不是很懂。这次设置梯度投档控制线,就是回到原点,梯度志愿用‘梯度线’,顺理成章,简洁明了。”
往年,广州中考每批次划定高分优先投档线、录取最低控制分数线。此次在原来基础上进一步优化,以40分为一个梯度,“这样的好处是相当于把原来一条高分优先投档线变成多条‘保护线’。以第三批次投档为例,考生可填6个志愿,投档时,先在第一梯度投档线上按志愿顺序投,如果招生学校没录满,接着再在第二梯度继续投,保障考生有更大的录取机会。”唐宏武表示,“这样的录取规定,增加了非第一志愿录取机会。只要理性分析、合理填报,保底的学校一般都能起到保底作用,风险变小了。”
至于为何以40分为间隔?
一方面是跟以往衔接,每个梯度线和往年的划线基本一致,如698分降40分为658分,再降40分则为618分,基本上就是原来示范性高中的投档线。
另一方面,在稳定之余更为精准。“去年全市提前批高分优先投档线为698分,提前批录取最低控制分数线为630分。去年没有梯度线,那么考生填报志愿的考虑区间会从698分一下子降到630分,中间有68分的差距,会让考生填报志愿有一定难度。而现在,假设今年第一梯度投档控制线为698分,那么第二梯度投档控制线就是658分,设计为40分之后区间变小,让填报志愿更精准。”唐宏武说。

2021年广州中考体育考试,考生在进行足球项目的测试。信息时报记者 叶伟报 摄
中职三二分段首次在第一批次录取
推进职普融通,培养更多高素质技能人才
今年还有一个史无前例的变化便是,首次将中职三二分段及省级以上重点特色专业招生计划安排在第一批次,肯定了职业教育的重要性。
唐宏武告诉记者,中职三二分段及省级以上重点特色专业,都是优质的职业教育资源。今年不仅放在第一批次招生,统一采用梯度控制线上志愿优先投档方式统一投档录取。
更值得关注的是,三二分段及省级以上重点特色专业和普通高中同步补录,与普通高中处于同等重要的位置,“在补录之后,再进行第四批次中职学校剩余招生计划的录取,参加中职学校的注册入学,等于是还给考生一个兜底的机会。”
唐宏武表示,今年调整中职招生录取正是推进“职普融通",有利于提高职业教育吸引力和中职教育质量,推动人才培养向中高端发展,培养更多高素质技术技能人才、能工巧匠、大国工匠。
名额分配扩容新增省一级学校
多梯度志愿优先投档提升录取几率
今年,广州中考“指标到校”按省的政策规范表述为“名额分配”,首次将公办省一级普通高中学校纳入名额分配招生学校范围并安排在第二批次录取;进一步优化和完善投档录取规定,增加了录取参考科目成绩等级要求。
唐宏武透露,增加了公办省一级普通高中学校后,广州将有82所学校(含校区)进行名额分配,优质高中学位惠及更多考生,进一步促进教育均衡。
值得一提的是,以往“指标到校”实行的是志愿优先的投档录取原则,而今年名额分配采用梯度控制线上志愿优先投档的方式进行投档录取。
这有什么利好呢?唐宏武分析,“这对在不选择生源的普通初中里成绩中等偏上的考生来说,在填报3个志愿时,只要适当区别省、市、区属学校,几乎可以如愿去到心仪学校。”
“所以家长不必费尽心力让孩子去挤一个心目中的名校初中,是要当‘鸡头’还是要当‘凤尾’显而易见!”唐宏武表示,名额分配是按照学校人数比例来分的,正是希望通过投档录取的优化带来的利好,引导家长在小升初时不要择校,选择就近入学,缓解“择校热”。“总体而言,整个招生录取方案就是想引导大家平心静气,家长也不要那么焦虑地完成九年义务教育。”

2021年,广雅中学举办校园开放日。信息时报记者 陆明杰摄
示范性高中增加,跨区招生计划变多
考生应立足本区、放眼广州提升录取几率
今年的梯度投档控制线间隔密、数量多,并在全市统一划分,不再分区。这个投档规则的变化在第三批次的影响突出,尤其是可充分利用区属公办示范性普通高中向外区招生的计划,提高被录取几率。
按照录取规则,区属公办示范性普通高中可将不超过15%的招生计划面向外区招生,在第三批次投档时,本区与外区考生同时投档。
唐宏武解释说,新增了一批市示范性普通高中之后,现在广州接近八成的示范性高中都是区属的,基数变大了,所以跨区招生的计划增多,机遇也就更多了。此外,由于考生“不敢报”,往年外区招生存在断档现象,仅有极个别学校达到15%的计划,其他绝大部分的学校远远未能达到这一比例。
因此,唐宏武建议,考生可根据自身成绩情况,参照招生学校往年录取分数,适当考虑报考外区示范性高中。尤其是学位竞争相对激烈的中心城区考生,建议考生不要扎堆本区示范性高中,可将报考范围扩大至外区示范性高中,以增加录取机会,“特别是老三区和天河区的考生,建议采取立足本区、放眼广州的策略。”
此外,民办普通高中面向全市各区考生的投档控制线相同,录取更加公平。新的投档方式,有利于考生填报不同办学质量的高中阶段学校志愿和录取,既能保障高分、次高分考生有更大的录取机会,又有利于促进考生填报示范性普通高中志愿跨区域合理流动。

公办高中招收随迁子女计划增加
但填志愿仍要理性慎重
今年广州公办普通高中招收随迁子女的计划比例提高,稳中更有优化。对此,唐宏武道出变化原因:“广州是一个人口净流入城市,要同时兼顾户籍生和随迁子女的教育权利,那么该如何平衡呢?这体现在中考规则的巧妙设置上:户籍生主要通过名额分配来保障,随迁子女则通过放宽报名资格、提高计划比例、补录时同等待遇等措施来保障。”
他介绍,从2019年开始放宽政策,来穗人员随迁子女在广州参加中考的报名资格从原来的“四个三”放宽为“两个有”。而从今年开始,根据广州11个区随迁子女的人口结构,设置招收比例的弹性标准,不同区域的公办普通高中从8%~18%不等,更好地服务随迁子女。
“以前只有一个比例,今年可能是11个区域有11个不同的比例,12所省市属学校有12个自己的比例,不同的比例就是不同的分数线。”唐宏武笑言,“实际上这是给招考部门‘找麻烦’,但为了服务随迁子女,我们不能怕麻烦。”
计划增多后,要怎样填志愿?唐宏武提醒,虽然今年随迁子女招生计划有所增加,但竞争仍然存在。一方面,由于招生比例提升,会增加7%左右的学位数量,所以一些大胆填报的考生、高分的考生被录取的几率会较往年提高。另一方面,由于完成率提高导致补录计划减少,所以随迁子女填志愿时依然要理性慎重,最好不要太冒进,也不要都等着补录。”
温馨提示:
第一批次的学校按顺序录取
“第一批次有好几类学校,是怎样录取的?能否同时填报?”日前,不少家长和考生关心此问题。唐宏武介绍,第一批次设置了两大类学校,包括普通高中类和职业教育类,其中普通高中类有四种学校,是一些特定的学校。
“这几类学校的排序是按照从小到大、从易到难排列,因为没有招满的招生计划都要放到后面第三、第四批次,所以第一是特长生招生、第二是自主招生、第三是外语和艺术类,第四是港澳子弟班。”唐宏武说,“所以第一批次招生是按照以上顺序排列录取的,公布得也很清楚了。”
补录计划或减少勿押宝
今年中考招生录取的调整优化,或将一定程度提高各批次的计划完成率,即使前面批次未完成计划,还可以在第三、第四批次进行,因此唐宏武推测:今年补录机会仍然存在,但计划或将减少。
为此,“考生应充分用好名额分配、区属示范性高中15%的外区计划等,最好不要把希望放在补录,而是填好统一录取的志愿。”唐宏武建议,尽量充分利用间隔40分的多梯度投档规则和各批次最大志愿容量,以一定的分差依次拉开各志愿之间的梯度,要选定一个能够接受的“保底”学校,尽量增加被录取的机会。

今日广东网讯 日前,备受关注的广州“新中考”招生录取方案正式公布,包括录取批次精简、史上首次多梯度投档、中职第一批次招生等优化调整,兼顾效率保障公平,让考生和家长焦虑渐减。
然而,在变化之下如何填报志愿?如何入读心仪中学?如何提升录取几率?近日,信息时报独家专访广州市招考办主任唐宏武,权威解读“新中考”政策变化,披露填报志愿诀窍。

广州市招考办主任唐宏武。
新政出台始末
让不同类型、成绩考生利益得到保障
今年,广州“新中考”录取方案公布后,社会反响良好。不少熟悉中考变化的民间研究者纷纷传达了这样的声音:“新政兼顾了各类考生的利益,比以往更公平了。”为何会有这样的变化?
唐宏武表示,首先,今年新中考方案根据教育部和我省关于加强高中阶段学校招生改革的文件进行了调整优化,主要体现了学业水平考试全科开考,录取参考综合素质评价,重视职业教育,强化职普融通等特点。
“尤其是新中考的投档录取、填报志愿等内容,其实是落实了广州市教育局2018年8号文。”唐宏武说,“8号文具有较强的前瞻性,其内容和国家的大政方针、教育部的政策、最近习近平总书记对职业教育工作的重要指示是一致的,因此方案贯彻落实后更能体现政策导向和改革目的。”
唐宏武介绍,这次的调整在三年前已向社会公布,目前只是明确了具体操作的实施细则。这些细则除了保留以往好的做法外,同时汲取社会、学校、家长的建议后进行了优化,克服了“唯分数论”,“更多地从考生角度出发,让不同成绩、类型的考生都受到保护,所以公布后社会反响良好。”

2020年广州中考资料图。信息时报记者 胡瀛斌 摄
首次“多梯度投档”
一条“高分优先线”变多条“保护线”
今年中考招生录取最重要的变化,莫过于招生录取批次的调整,从7个批次优化为4个批次。“广州中考之前的批次较多较复杂,有的人反映说看不懂,但有其历史原因和客观合理性,现在按照稳定性和延续性原则,在减少批次的同时,优化考生志愿设置和投档录取规定,还与新高考衔接,更加科学合理、简政便民。”

采用“多梯度投档”是最大亮点:在普通高中第二、第三和第四批次招生计划,采用志愿优先+多梯度投档的方式,并把梯度投档控制线间隔设为40分。
对此,唐宏武解释:“其实广州中考以往也是‘志愿优先、梯度志愿’,但比较少提到‘梯度’这个概念,大家对于这个表述不是很懂。这次设置梯度投档控制线,就是回到原点,梯度志愿用‘梯度线’,顺理成章,简洁明了。”
往年,广州中考每批次划定高分优先投档线、录取最低控制分数线。此次在原来基础上进一步优化,以40分为一个梯度,“这样的好处是相当于把原来一条高分优先投档线变成多条‘保护线’。以第三批次投档为例,考生可填6个志愿,投档时,先在第一梯度投档线上按志愿顺序投,如果招生学校没录满,接着再在第二梯度继续投,保障考生有更大的录取机会。”唐宏武表示,“这样的录取规定,增加了非第一志愿录取机会。只要理性分析、合理填报,保底的学校一般都能起到保底作用,风险变小了。”
至于为何以40分为间隔?
一方面是跟以往衔接,每个梯度线和往年的划线基本一致,如698分降40分为658分,再降40分则为618分,基本上就是原来示范性高中的投档线。
另一方面,在稳定之余更为精准。“去年全市提前批高分优先投档线为698分,提前批录取最低控制分数线为630分。去年没有梯度线,那么考生填报志愿的考虑区间会从698分一下子降到630分,中间有68分的差距,会让考生填报志愿有一定难度。而现在,假设今年第一梯度投档控制线为698分,那么第二梯度投档控制线就是658分,设计为40分之后区间变小,让填报志愿更精准。”唐宏武说。

2021年广州中考体育考试,考生在进行足球项目的测试。信息时报记者 叶伟报 摄
中职三二分段首次在第一批次录取
推进职普融通,培养更多高素质技能人才
今年还有一个史无前例的变化便是,首次将中职三二分段及省级以上重点特色专业招生计划安排在第一批次,肯定了职业教育的重要性。
唐宏武告诉记者,中职三二分段及省级以上重点特色专业,都是优质的职业教育资源。今年不仅放在第一批次招生,统一采用梯度控制线上志愿优先投档方式统一投档录取。
更值得关注的是,三二分段及省级以上重点特色专业和普通高中同步补录,与普通高中处于同等重要的位置,“在补录之后,再进行第四批次中职学校剩余招生计划的录取,参加中职学校的注册入学,等于是还给考生一个兜底的机会。”
唐宏武表示,今年调整中职招生录取正是推进“职普融通",有利于提高职业教育吸引力和中职教育质量,推动人才培养向中高端发展,培养更多高素质技术技能人才、能工巧匠、大国工匠。
名额分配扩容新增省一级学校
多梯度志愿优先投档提升录取几率
今年,广州中考“指标到校”按省的政策规范表述为“名额分配”,首次将公办省一级普通高中学校纳入名额分配招生学校范围并安排在第二批次录取;进一步优化和完善投档录取规定,增加了录取参考科目成绩等级要求。
唐宏武透露,增加了公办省一级普通高中学校后,广州将有82所学校(含校区)进行名额分配,优质高中学位惠及更多考生,进一步促进教育均衡。
值得一提的是,以往“指标到校”实行的是志愿优先的投档录取原则,而今年名额分配采用梯度控制线上志愿优先投档的方式进行投档录取。
这有什么利好呢?唐宏武分析,“这对在不选择生源的普通初中里成绩中等偏上的考生来说,在填报3个志愿时,只要适当区别省、市、区属学校,几乎可以如愿去到心仪学校。”
“所以家长不必费尽心力让孩子去挤一个心目中的名校初中,是要当‘鸡头’还是要当‘凤尾’显而易见!”唐宏武表示,名额分配是按照学校人数比例来分的,正是希望通过投档录取的优化带来的利好,引导家长在小升初时不要择校,选择就近入学,缓解“择校热”。“总体而言,整个招生录取方案就是想引导大家平心静气,家长也不要那么焦虑地完成九年义务教育。”

2021年,广雅中学举办校园开放日。信息时报记者 陆明杰摄
示范性高中增加,跨区招生计划变多
考生应立足本区、放眼广州提升录取几率
今年的梯度投档控制线间隔密、数量多,并在全市统一划分,不再分区。这个投档规则的变化在第三批次的影响突出,尤其是可充分利用区属公办示范性普通高中向外区招生的计划,提高被录取几率。
按照录取规则,区属公办示范性普通高中可将不超过15%的招生计划面向外区招生,在第三批次投档时,本区与外区考生同时投档。
唐宏武解释说,新增了一批市示范性普通高中之后,现在广州接近八成的示范性高中都是区属的,基数变大了,所以跨区招生的计划增多,机遇也就更多了。此外,由于考生“不敢报”,往年外区招生存在断档现象,仅有极个别学校达到15%的计划,其他绝大部分的学校远远未能达到这一比例。
因此,唐宏武建议,考生可根据自身成绩情况,参照招生学校往年录取分数,适当考虑报考外区示范性高中。尤其是学位竞争相对激烈的中心城区考生,建议考生不要扎堆本区示范性高中,可将报考范围扩大至外区示范性高中,以增加录取机会,“特别是老三区和天河区的考生,建议采取立足本区、放眼广州的策略。”
此外,民办普通高中面向全市各区考生的投档控制线相同,录取更加公平。新的投档方式,有利于考生填报不同办学质量的高中阶段学校志愿和录取,既能保障高分、次高分考生有更大的录取机会,又有利于促进考生填报示范性普通高中志愿跨区域合理流动。

公办高中招收随迁子女计划增加
但填志愿仍要理性慎重
今年广州公办普通高中招收随迁子女的计划比例提高,稳中更有优化。对此,唐宏武道出变化原因:“广州是一个人口净流入城市,要同时兼顾户籍生和随迁子女的教育权利,那么该如何平衡呢?这体现在中考规则的巧妙设置上:户籍生主要通过名额分配来保障,随迁子女则通过放宽报名资格、提高计划比例、补录时同等待遇等措施来保障。”
他介绍,从2019年开始放宽政策,来穗人员随迁子女在广州参加中考的报名资格从原来的“四个三”放宽为“两个有”。而从今年开始,根据广州11个区随迁子女的人口结构,设置招收比例的弹性标准,不同区域的公办普通高中从8%~18%不等,更好地服务随迁子女。
“以前只有一个比例,今年可能是11个区域有11个不同的比例,12所省市属学校有12个自己的比例,不同的比例就是不同的分数线。”唐宏武笑言,“实际上这是给招考部门‘找麻烦’,但为了服务随迁子女,我们不能怕麻烦。”
计划增多后,要怎样填志愿?唐宏武提醒,虽然今年随迁子女招生计划有所增加,但竞争仍然存在。一方面,由于招生比例提升,会增加7%左右的学位数量,所以一些大胆填报的考生、高分的考生被录取的几率会较往年提高。另一方面,由于完成率提高导致补录计划减少,所以随迁子女填志愿时依然要理性慎重,最好不要太冒进,也不要都等着补录。”
温馨提示:
第一批次的学校按顺序录取
“第一批次有好几类学校,是怎样录取的?能否同时填报?”日前,不少家长和考生关心此问题。唐宏武介绍,第一批次设置了两大类学校,包括普通高中类和职业教育类,其中普通高中类有四种学校,是一些特定的学校。
“这几类学校的排序是按照从小到大、从易到难排列,因为没有招满的招生计划都要放到后面第三、第四批次,所以第一是特长生招生、第二是自主招生、第三是外语和艺术类,第四是港澳子弟班。”唐宏武说,“所以第一批次招生是按照以上顺序排列录取的,公布得也很清楚了。”
补录计划或减少勿押宝
今年中考招生录取的调整优化,或将一定程度提高各批次的计划完成率,即使前面批次未完成计划,还可以在第三、第四批次进行,因此唐宏武推测:今年补录机会仍然存在,但计划或将减少。
为此,“考生应充分用好名额分配、区属示范性高中15%的外区计划等,最好不要把希望放在补录,而是填好统一录取的志愿。”唐宏武建议,尽量充分利用间隔40分的多梯度投档规则和各批次最大志愿容量,以一定的分差依次拉开各志愿之间的梯度,要选定一个能够接受的“保底”学校,尽量增加被录取的机会。
上一篇: 画面温馨!爸爸接三胞胎女儿放学被同时求抱
下一篇: 3月网约车服务质量排名出炉,后五名是他们
今日广东网